Расчет параметров, необходимых для выбора клапана
Расчет параметров предохранительного клапана
Для расчета и выбора предохранительного клапана необходимо указать следующие величины:
Требуемая пропускная способность клапана W (определяется проектировщиком на основе расчета и анализа аварийных ситуаций в соответствии с различными нормативно-методическими документами);
Давление начала открытия Pно или давление настройки клапана Pн (избыточное) в условиях эксплуатации - назначается проектировщиком. После задания одной из этих величин другая автоматически пересчитывается в соответствии с выбранным нормативным документом:
ГОСТ 33257-2015:

API 527:

ISO 4126:

По умолчанию расчет ведется по ГОСТ 33257-2015.
Важно: пересчет из давления начала открытия в давление настройки и наоборот по указанным выше формулам производится для параметров на стенде изготовителя!
Давление в системе сброса Pсбр , избыточное;
Температура продукта в защищаемой системе (перед клапаном) в момент срабатывания клапана T1 (при давлении перед клапаном при сбросе) - рассчитывается проектировщиком одновременно с W. Вместо температуры для продуктов с "неопределенным" агрегатным состоянием (для которых возможна смена агрегатного состояния и/или двухфазное течение) может быть задано массовое газосодержание перед клапаном х1;
Материал корпуса клапана (углеродистая сталь, коррозионностойкая сталь, чугун - определяется проектировщиком в зависимости от свойств продукта);
Тип клапана - обычный или с сильфоном (сбалансированный);
Наличие либо отсутствие у клапана приспособления для принудительной продувки;
Наличие предохранительной мембраны до и/или после клапана;
Указание особого случая расчета клапанов (расчет на условия пожара и/или случай установки нескольких клапанов).
Расчетное давление защищаемой системы Pрасч , изб. (или разрешенное для систем, находящихся в эксплуатации).
Программой рассчитываются следующие параметры:
Максимальное допустимое
давление при сбросе
, избыточное - рассчитывается в зависимости
от заданного в общих сведениях по проекту нормативного документа (или
там же можно вручную задать величину превышения максимально допустимого
давления при сбросе над значением расчетного давления):
ГОСТ 34233.1-2017:

ASME BPV Code Section VIII:

JB 4732:

EN 764-7:

Давление полного открытия клапана Pпо, (избыточное) - в условиях эксплуатации и на стенде изготовителя. Рассчитывается по выбранному на вкладке "Выбранный клапан" нормативному документу (или заданной вручную величине его превышения над давлением начала открытия):
ГОСТ 31294-2005:

ГОСТ 24570-81:

ASME BPV Code Section VIII:

ISO 4126:

По умолчанию расчет ведется по ГОСТ 31294-2005.
Важно: пересчет давления полного открытия по давлению настройки (или давлению начала открытия) по указанным выше формулам производится для параметров на стенде изготовителя!
Давление
перед клапаном при сбросе P1 (оно
же «выпускное давление» или «давление по расходу»), избыточное – используется
для расчета размеров клапана и его пропускной способности. По умолчанию
при расчете оно берется равным давлению полного открытия клапана,
однако при необходимости (при ручном задании клапана) может приниматься
равным
.
При расчете программа проверяет условие
и выдает соответствующее сообщение в случае его нарушения.
Массовое газосодержание перед клапаном х1 (если оно не было задано пользователем). Рассчитывается программой по P1, T1 и составу продукта;
Максимальное избыточное давление за клапаном P2 до расчета отводящего трубопровода предварительно принимается равным P2 = Pсбр и затем уточняется после расчета отводящего трубопровода;
Температура продукта T2 и массовое газосодержание х2 при входе в систему сброса в момент срабатывания клапана. Рассчитываются на основе теплового баланса с учетом эффекта Джоуля-Томпсона по T1 (или х1), P1 и Pсбр для газообразных продуктов с заданным составом и для продуктов с "неопределенным" агрегатным состоянием. В остальных случаях принимаются равными T1 и х1;
Давление начала открытия и давление настройки пружины клапана на стенде изготовителя (то есть, с нулевым противодавлением) для выбора пружины клапана.
Примечание: для сильфонных "сбалансированных" клапанов давление в системе сброса не вычитается, их срабатывание практически не зависит от давления в системе сброса;
Минимальное условное давление корпуса клапана Pу определяется программой согласно [36] по Pн, T1 и заданному материалу корпуса клапана;
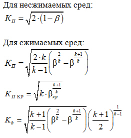
Коэффициенты используемые для расчета пропускной способности клапанов согласно [1], рассчитываются по формулам:

где
- отношение давлений после и перед клапаном;
- критическая величина отношения давлений,
отделяющая режим критического истечения через клапан
от режима докритического истечения
;
k - показатель изоэнтропы газообразного продукта при давлении P1 и температуре T1, рассчитываемый программой по составу продукта либо задаваемый в исходных данных;
ρ1 - плотность продукта, кг/м3, при давлении P1 и температуре T1, рассчитываемая программой по составу либо задаваемая в исходных данных;
Требуемая расчетная приведенная площадь сечения клапана (αF)расч, где F - площадь сечения клапана (наименьшая площадь сечения проточной части), мм2, α - коэффициент расхода клапана. Этот параметр в зависимости от способа задания продукта (жидкость, газ или "неопределенное состояние") может определяться различным образом:
1) При расчете по ГОСТ 12.2.085-2017 [1] (продукт задан как жидкость или газ) приведенная площадь сечения клапана определяется по формуле:
,
где
W – требуемое количество сброса;
F – площадь сечения одного клапана (наименьшая площадь сечения проточной части),
N – общее число одновременно работающих клапанов,
G
– массовая скорость потока через клапан, для критического режима течения
равная 
для
докритического 
– коэффициент расхода клапана,
– поправочные коэффициенты, которые позволяют учесть
влияние различных факторов на величину пропускной способности клапана.
Текущая версия программы позволяет учесть следующие эффекты:
- поправка на противодавление для сильфонных (сбалансированных) клапанов,
учитывающая их неполное открытие при высоком противодавлении. Величина
этого коэффициента при расчете пропускной способности клапана по API 520
определяется по графикам на рисунках 30 и 31 (для критического и докритического
режима течения) в [21] в зависимости от отношения величин P2 к
Pно
и величины “overpressure” клапана; при расчете по ГОСТ 12.2.085-2017 –
согласно таблице Д.1 в [1]. Во всех других случаях значение этого коэффициента
принимается равным 1;
- поправка на предохранительную мембрану. Этот поправочный коэффициент
учитывается только при расчете пропускной способности клапана по ГОСТ
12.2.085-2017, API 520 или ISO 4126. Его величина берется равной 0,9 при
установке мембраны до и/или после клапана, во всех других случаях значение
этого коэффициента принимается равным 1;
- поправка на вязкость для случаев сброса высоковязких смесей. Значение
этого коэффициента при расчете пропускной способности клапана по
ГОСТ 12.2.085-2017 рассчитывается согласно п. Д.7 [1], при расчете
по API 520 – в соответствии с [21].
В
случае критического истечения газообразного продукта
рассчитываются также параметры продукта в седле клапана - критическое
давление
, МПа, избыточное,
и критическая температура
,
°C.
2) Расчет приведенной площади сечения клапана Методом HDI (задан продукт с "неопределенным состоянием"):
Для расчета требуемой приведенной площади сечения клапана для продуктов с "неопределенным" агрегатным состоянием (для которых возможна смена агрегатного состояния и/или двухфазное течение) используется метод прямого интегрирования модели равновесного однородного течения (Homogeneous Direct Integration - HDI), получивший широкую популярность в зарубежной практике и рекомендованный стандартом API 520 Part 1. Данный метод, разработанный и обоснованный в [30], весьма универсален и применим к различным случаям двухфазного течения, вскипания и конденсации в клапане, а также при сбросе газообразных продуктов со сверхкритическими или околокритическими температурой и давлением.
Метод основывается на следующих допущениях.
1. Течение продукта в клапане является термодинамически равновесным.
2. Течение продукта в клапане осуществляется по однородной модели, без "проскальзывания" фаз (то есть скорости фаз можно считать одинаковыми).
3. Течение продукта в клапане является адиабатическим, то есть продукт проходит клапан настолько быстро, что теплообменом с окружающей средой можно пренебречь.
4. Гидравлическими потерями на трение первоначально можно пренебречь, они могут быть учтены в величине коэффициента расхода.
Не все из этих допущений всегда корректны, но они обычно обеспечивают консервативную оценку пропускной способности клапана.
Совокупность
данных условий позволяет применить для расчета клапана модель идеального
сопла (штуцера) с выходной площадью сечения, равной площади седла клапана
F. Расход через клапан, таким
образом, может быть рассчитан по формуле
, при этом
скорость в седле
всех фаз
одинакова и определяется из соотношения
(через падение
удельной энтальпии по сравнению с продуктом, находящимся в покое). Учитывая
термодинамическое соотношение
и то, что
рассматривается течение без трения и теплообмена, и следовательно изоэнтропное,
имеем dS=0 и (принимая, что скоростью
продукта в защищаемой системе можно пренебречь)
,
где плотность двухфазной смеси рассчитывается по плотностям фаз из соотношения
, при этом температура и газосодержание
рассчитываются при постоянной энтропии. Интеграл в данном выражении рассчитывается
в программе численно с использованием соответствующих квадратурных формул
и термодинамических библиотек (отсюда Direct Intergration в названии метода).
Для
определения значения давления в седле клапана величина плотности потока
для идеального штуцера
рассчитывается
в программе при различных возможных значениях Pс, начиная
с P1
(при котором она равна нулю), и анализируется ее изменение. Если с убыванием
Pс
данная величина на интервале от P1 до Pсбр
монотонно возрастает, то принимается Pс = Pсбр
и истечение считается докритическим. В противном случае находится ближайший
к величине P1
максимум Gс,
и соответствующее ему значение давления будет соответствовать давлению
критического истечения в седле клапана Pс = Pкр.
Одновременно находятся значения температуры и газосодержания, соответствующие
Pс
= Pкр.
Требуемая
приведенная площадь сечения клапана определяется по формуле
.
В ходе расчета методом HDI программа одновременно анализирует и распознает смену агрегатного состояния сбрасываемого продукта (начало и/или конец вскипания и/или конденсации) и выводит соответствующие сообщения.
В частности, наряду с расчетом сброса изначально двухфазной смеси из защищаемой системы, программа рассчитывает также такие случаи, как:
Сброс жидкости c ее вскипанием в подводящем трубопроводе или в штуцере клапана, или прямо в седле клапана;
Сброс газа (в том числе со сверхкритическими параметрами) с ретроградной конденсацией в клапане;
Сброс продукта с давлением и температурой выше критических с плавным переходом в жидкость и последующим ее вскипанием.
По заданным и рассчитанным параметрам программа производит отбор клапанов из базы данных. При этом отбираются клапаны и готовые блоки клапанов с переключающими устройствами, удовлетворяющие каждому их следующих критериев:
Пропускная способность. Минимальное число клапанов N, необходимое для обеспечения заданного расхода и определяемое из соотношения αF(N-1) < (αF)расч(1+100Kmin) ≤ αFN, (где Kmin - минимально допустимый коэффициент запаса, %), не должно превышать максимально допустимого числа параллельно устанавливаемых клапанов Nmax. По умолчанию используются значения Kmin = 0 и Nmax = 20, они могут быть изменены
в панели общих настроек программы.
Материал корпуса. Клапан должен быть из заданного пользователем материала.
Условное давление. Условное давление корпуса клапана (входного патрубка) должно быть не менее
минимального условного давления Pу.
Возможность принудительной продувки. Наличие либо отсутствие приспособления для принудительной продувки, как это задано пользователем.
Температура продукта. Клапан должен быть применим при заданной температуре продукта, то есть температура продукта в защищаемой системе (перед клапаном) в момент срабатывания клапана T1 должна лежать диапазоне допустимых температур применения клапана.
Возможность настройки пружины. Рассчитанное давление настройки пружины клапана на стенде изготовителя должно лежать в допускаемом клапаном диапазоне настройки пружины.
Климатическое исполнение. Климатическое исполнение клапана должно соответствовать заданному климатическому исполнению для проекта в целом.
Температура окружающего воздуха. Заданная для проекта в целом минимальная температура окружающего воздуха должна превышать или быть равна минимально допустимой температуре окружающего воздуха клапана.
Все отобранные клапаны сортируются программой по возрастанию минимального количества необходимых клапанов N, а при одинаковом значении N - по возрастанию коэффициента запаса Kзап, определяемого как

Пользователь имеет возможность выбрать любой из отобранных клапанов (по умолчанию выбирается клапан c наименьшим N и (при равных N) наименьшим Kзап). При этом программа показывает ему основные параметры каждого из отобранных клапанов, в том числе обозначение, таблицу фигур, условное давление и условный диаметр входного патрубка, а также величины N, Kзап, F и Fрасч= (αF)расч/α.
Одновременно с выбором клапана по давлению настройки пружины программа выбирает (если требуется) номер пружины или исполнения клапана. Если это давление лежит на границе 2-х диапазонов настройки, выбирается диапазон более высоких давлений.
При заданном явно агрегатном состоянии продукта в качестве значений коэффициента расхода используются соответствующие значения коэффициента расхода для газа и жидкости, определенные изготовителем и указанные в базе данных программы либо введенные пользователем (при поверочном расчете клапана).
Для вычисления коэффициента истечения при двухфазном сбросе значение коэффициента расхода изготовителем обычно не определяется, для оценки его величины предложены различные подходы, но наиболее простым и в то же время обоснованным представляется подход, предложенный профессором Дарби, который и используется в программе. Согласно этому подходу, существенное различие в коэффициентах расхода для газа и жидкости обусловлено не различием в свойствах сбрасываемого продукта, а тем, что коэффициент для газа замеряется изготовителем при критическом истечении, а для жидкости - при докритическом. Соответственно коэффициент для газа учитывает только гидравлические потери до скачка уплотнения в седле клапана (то есть только во входном патрубке клапана), а для жидкости - на всем пути продукта через клапан. Поэтому при расчете методом HDI предлагается всегда при критическом истечении через клапан использовать коэффициент расхода для газа, а при докритическом - для жидкости. Экспериментальные данные показывают, что такой подход позволяет получить достаточно хорошую и при этом консервативную оценку пропускной способности.
Особым случаем является расчет сброса сжимаемых сред с докритическим истечением. На этот случай в ГОСТ 12.2.085.2017 предусмотрена соответствующая рекомендация (см. [1] п. Д.4.3, часть 2), которая реализована в расчете в программе.
Для поверочного расчета кроме перечисленных выше данных обязательно задаются также количество клапанов, площадь минимального сечения и коэффициент расхода. На основании введенных данных программа вычисляет пропускную способность введенных клапанов и сравнивает ее с требуемой.